Export E- Faktur
ALUR EXPORT DATA E-FAKTUR SEBAS

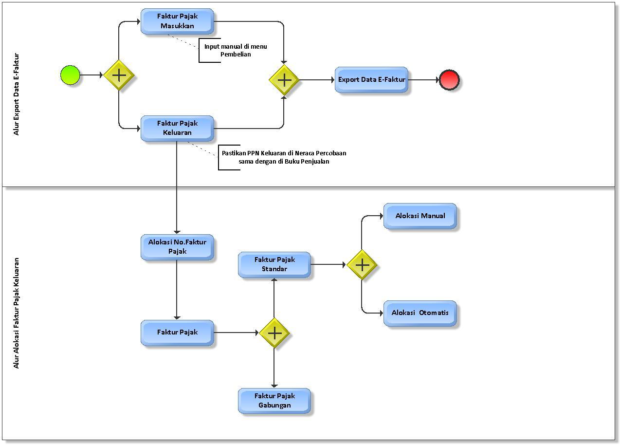
Penjelasan
Langkah-langkah pelaporan Faktur Pajak :
1. Persiapkan data Alokasi Faktur Pajak Masukkan pada menu Pembelian dengan mengisi otomatis No.Faktur Pajak ke invoice dari Supplier.
2. Persiapkan data Alokasi Faktur Pajak Keluaran, harus dipastikan bahwa nilai PPN Keluaran pada Buku Penjualan harus sama dengan nilai PPN Keluaran pada Neraca Percobaan. Berikut cara Alokasi Faktur Pajak Keluaran:
a. Input Alokasi No.Faktur Pajak yang diperoleh dari Kantor Pajak ke menu Alokasi No.Faktur Pajak.
b. Pastikan tiap transaksi Faktur yang dikenai PPN telah terinput No.Faktur Pajaknya, baik Faktur Pajak Standar maupun Faktur Pajak Gabungan sesuai periode yang akan dilaporkan.
Terdapat 2 cara input Faktur Pajak Standar:
- Alokasi No.Faktur Pajak Manual, dengan menginput No.Faktur Pajak langsung pada Modul Sales >> Faktur TO.
- Alokasi No.Faktur Pajak Otomatis, secara otomatis terbentuk setelah melakukan proses No.Faktur Pajak di Report Sales >> Faktur >> Report Print Nota Penjualan.
3. Export Data E-Faktur.
1. FAKTUR PAJAK MASUKKAN
Berikut adalah cara melakukan Alokasi Faktur Pajak Masukkan:
1) Buka Modul Purchase -> Pembelian.

2) Pilih No.Pembelian yang akan dimasukkan Alokasi Faktur Pajaknya, kemudian klik No.Pajak.

3) Sehingga tampil jendela untuk memasukkan nomor faktur pajak, masukkan nomor faktur pajak yang didapatkan dari supplier sesuai dengan invoice yang ada atas transaksi pembelian Barang Kena Pajak (BKP).

| Nama Kolom | Deskripsi |
| No. Faktur Pajak | Diisi nomor faktur pajak dari supplier |
| Tanggal | Diisi tanggal faktur pajak |
4) Setelah selesai, klik Save untuk menyimpan. Proses Alokasi Faktur Pajak Masukkan selesai.
2. FAKTUR PAJAK KELUARAN
Sebelum lanjut ke langkah Alokasi Faktur Pajak Keluaran harus diketahui terlebih dahulu bahwa sebelum melakukan Export Data E-Faktur (khusus Faktur Pajak Keluaran), harus dipastikan bahwa nilai PPN Keluaran pada Buku Penjualan (Modul Sales -> Report -> Faktur -> Print Buku Penjualan) harus sama dengan nilai PPN Keluaran pada Neraca Percobaan. Berikut beberapa cara melakukan Alokasi Faktur Pajak keluaran:
2.1 ALOKASI NO.FAKTUR PAJAK
Menu ini digunakan untuk menginput jatah nomor faktur pajak yang didapatkan dari Kantor Pajak. Selanjutnya alokasi ini dapat ditarik saat menginput No.Fakur Pajak baik manual di menu Faktur TO maupun saat proses otomatis No.Faktur Pajak di Report Print Nota Penjualan.
Cara menambah data:
1) Buka Modul Utility >> Pengalokasian Nomor Pajak, lihat gambar dibawah ini.

2) Maka muncul jendela Alokasi No.Faktur Pajak sebagai berikut.

3) Input data.
| Nama Kolom | Deskripsi |
| Kode Transaksi | Diisi kode transaksi pajak |
| Kode Status | Diisi kode status pajak |
| No. Seri | Diisi kode seri pajak/ kode cabang |
| No.Awal | Diisi nomor Faktur Pajak awal yang didapat dari Kantor Perpajakan |
| No.Akhir | Diisi nomor Faktur Pajak terakhir yang didapat dari Kantor Perpajakan |
| No. Terakhir di Pakai | Akan terkalkulasi secara otomatis, muncul No.Faktur Pajak yang terakhir |
4) Setelah selesai klik tombol Save untuk menyimpan.
2.2 FAKTUR PAJAK
2.1.1 Faktur Pajak Standar
Faktur Pajak Standar merupakan Faktur Pajak yang hanya bisa dipakai oleh 1 Nota. Terdapat 2 cara melakukan Alokasi No.Faktur Pajak Standar yaitu Alokasi No.Faktur Pajak Manual dan Alokasi No.Faktur Pajak Otomatis.
a. Alokasi No.Faktur Pajak Manual
Berikut cara mengalokasikan No. Faktur Pajak secara manual:
1) Buka Modul Penjualan >> Faktur TO, lihat gambar dibawah ini.

2) Akan tampil jendela Faktur TO, pilih kode faktur yang akan diinputkan No.Faktur Pajaknya, kemudian klik tombol No.Pajak untuk menginput No.Faktur Pajak.

3) Tampil jendela Edit No.Faktur Pajak.

| Nama Kolom | Deskripsi |
| No.Pajak | Klik tombol Elipsis untuk menarik No.Faktur Pajak yang ada dimenu Alokasi No.Faktur Pajak, sehingga kolom No.Terakhir di Pakai pada menu Alokasi No.Faktur Pajak secara otomatis akan terupdate. |
| Tgl.Pajak | Diisi tanggal Faktur Pajak |
4) Setelah selesai klik tombol Save untuk menyimpan.
b. Alokasi No.Faktur Pajak Otomatis
Alokasi No.Faktur Pajak Otomatis dilakukan di Report Print Nota Penjualan yang merupakan salah satu report di modul Penjualan. Secara otomatis setelah proses Print Nota Penjualan, semua Faktur yang ditarik ke parameter proses akan terinput No.Faktur Pajaknya. Urutan No.Faktur Pajak ini bisa ditarik dari menu Alokasi No.Faktur Pajak sesuai No.Faktur Pajak yang terakhir dipakai maupun bisa sesuai dengan range No.Faktur Pajak yang user input di parameter.
Berikut cara mengalokasikan No. Faktur Pajak secara otomatis:
1) Buka Modul Penjualan >> Report Sales >> Faktur >> Print Nota Penjualan, maka muncul tampilan/jendela report.
2) Klik tombol Open untuk membuka report, maka muncul jendela Print Form Faktur. Input parameter yang dibutuhkan.

| Nama Kolom | Deskripsi |
| Tanggal | Klik tombol Elipsis untuk menarik No.Faktur Pajak yang ada dimenu Alokasi No.Faktur Pajak, sehingga kolom No.Terakhir di Pakai pada menu Alokasi No.Faktur Pajak secara otomatis akan terupdate. |
| Kode Faktur | Diisi tanggal Faktur Pajak |
| Kode Pasar | Klik 2x untuk mengambil kode pasar, jika akan memfilter faktur berdasarkan kode pasar yang dipilih |
| No.Pajak | Input manual nomor pajak yang akan diinput ke faktur, kosongkan kolom ini jika akan menginput nomor faktur pajak berdasarkan Alokasi No.Faktur Pajak |
| Kode Salesman | Klik 2x untuk mengambil kode Salesman, jika akan memfilter faktur berdasarkan kode salesman yang dipilih |
| Kode Customer | Klik 2x untuk mengambil kode customer, jika akan memfilter faktur berdasarkan kode customer yang dipilih. |
| Rayon/Diskrit : Klik 2x untuk mengambil kode Rayon/Diskrit, jika akan memfilter faktur berdasarkan Rayon/Diskrit yang dipilih | Klik 2x untuk mengambil kode Rayon/Diskrit, jika akan memfilter faktur berdasarkan Rayon/Diskrit yang dipilih. |
| Kode Gudang | Klik 2x untuk mengambil kode Gudang, jika akan memfilter faktur berdasarkan Gudang dipilih |
| Per | Pilih Faktur Pajak dan pilih Hanya Proses No.Faktur Pajak |
| Print ke | Pilih Proses |
3) Klik tombol OK untuk mulai melakukan proses No.Faktur Pajak, tunggu hingga proses selesai.

4) Jika proses telah selesai maka tampil data faktur yang telah diproses. Klik Cancel untuk menutupnya, secara otomatis No.Faktur Pajak di Faktur TO akan terisi begitupun menu Alokasi No.Faktur Pajak, kolom No.Terakhir dipakai akan terupdate secara otomatis.

2.1.2 Faktur Pajak Gabungan
Adalah Faktur Pajak Standar yang cara penggunaannya diperkenankan kepada PKP atas beberapa kali penyerahan BKP/JKP kepada pembeli atau penerima jasa yang sama yang dilakukan dalam satu Masa Pajak, dan harus dibuat selambat-lambatnya pada akhir bulan berikutnya setelah bulan terjadinya penyerahan BKP/ JKP. Faktur Pajak Gabungan diartikan bahwa 1 No.Faktur Pajak bisa dipakai oleh beberapa Nota dalam 1 Customer.
Berikut cara mengalokasikan No. Faktur Pajak Gabungan.
1) Buka Modul Sales >> Faktur Pajak Gabungan, lihat gambar dibawah ini.

2) Maka akan tampil jendela Faktur Pajak Gabungan seperti gambar berikut, klik tombol New untuk menambah data.

3) Input data.
| Nama Kolom | Deskripsi |
| No. Faktur Pajak | Input manual nomor faktur pajak, sesuai dengan Alokasi No.Faktur Pajak yang terakhir dipakai |
| Tgl. Faktur Pajak | Diisi tanggal faktur pajak |
| Kode Customer | Klik 2x untuk mengambil kode customer |
| NPWP | Muncul otomatis sesuai dengan nomor NPWP yang ada di Master Customer |
| No. Faktur | Klik 2x untuk mengambil No.Faktur, apabila akan menarik No.Faktur tidak berdasarkan parameter |
4) Setelah selesai klik tombol Save untuk menyimpan.
Hal-hal yang harus diperhatikan :
1) Setelah user membuat Faktur Pajak Gabungan, Alokasi No. Faktur Pajak pada kolom No.Terakhir di Pakai tidak akan terupdate secara otomatis sehingga user harus update manual Alokasi No.Faktur Pajak pada kolom No.Terakhir di Pakai.
2) Faktur Pajak Gabungan yang sudah diinput kemudian dihapus, maka No.Faktur Pajak pada tiap Nota tidak akan terhapus, sehingga harus di hapus satu persatu.
3. EXPORT DATA E-FAKTUR
Berikut adalah cara melakukan export e-faktur:
1) Pada tampilan awal SEBAS pilih menu Fasilitas -> E-Faktur.

2) Maka akan tampil jendela Export Data E-Faktur, sebagai berikut.
Contoh Export E-Faktur Penjualan

| Nama Kolom | Deskripsi |
| Tgl | Masukkan periode penjualan yang akan di export faktur pajaknya |
| Jenis | Pilih Penjualan |
| Kode Customer | Klik 2x untuk mengambil kode customer |
| Masa Pajak | Masukkan masa pajak, format : mm |
| Tahun Pajak | Masukkan tahun pajak, format : yyyy |
3) Setelah selesai mengisi parameter diatas, klik Proses untuk memprosesnya tunggu hingga proses selesai.
4) Setelah proses selesai maka akan tampil jendela pemberitahuan penyimpanan file export E-Faktur format CSV, klik OK untuk menutupnya.

Berikut contoh file hasil Export E-Faktur Penjualan:

Keterangan :
| Nama Kolom | Deskripsi |
| FK | Nomor FK |
| KD_JENIS_TRANSAKSI | 01: Kepada Pihak yang Bukan Pemungut PPN 02: Kepada Pemungut Bendaharawan 03: Kepada Pemungut Selain Bendaharawan 04: DPP Nilai Lain 06: Penyerahan Lainnya, termasuk penyerahan kepada turis asing dalam rangka VAT refund 07: Penyerahan yang PPN-nya Tidak Dipungut 08: Penyerahan yang PPN-nya Dibebaskan 09: Penyerahan Aktiva (Pasal 16D UU PPN) |
| FG_PENGGANTI | 0, jika Dokumen adalah Faktur Pajak 1, jika Dokumen adalah Faktur Pajak Pengganti |
| NOMOR_FAKTUR | 13 digit Nomor Seri Faktur Pajak. Nomor diisi tanpa tanda baca |
| MASA_PAJAK | Masa Pajak Pelaporan. Masa Pajak Januari : 1 |
| TAHUN_PAJAK | Tahun Pajak Pelaporan (4 Digit) |
| TANGGAL_FAKTUR | Tanggal Faktur (format : dd/MM/yyyy) |
| NPWP | 15 digit NPWP Lawan Transaksi Keterangan : Untuk Pajak Keluaran, transaksi kepada Kedubes / yang tidak memiliki Identitas, NPWP Lawan Transaksi diisi dengan 000000000000000 |
| NAMA | Nama Lawan Transaksi |
| ALAMAT_LENGKAP | Alamat Lengkap Lawan Transaksi |
| JUMLAH_DPP | Total Nilai Dasar Pengenaan Pajak (DPP) (tanpa format). Diisi dengan jumlah total Nilai DPP di baris OF (Objek Faktur) dan nilai dibulatkan ke bawah |
| JUMLAH_PPN | Total Nilai PPN (tanpa format), nilai dibulatkan ke bawah |
| JUMLAH_PPNBM | Total Nilai PPnBM (tanpa format), nilai dibulatkan ke bawah |
| ID_KETERANGAN_TAMBAHAN | Keterangan PPN Tidak Dipungut atau PPN Dibebaskan. Harus diisi jika KD_JNS_TRANSAKSI 07 atau 08 Jika KD_JNS_TRANSAKSI = 07, diisi dengan angka : 1 untuk Kawasan Bebas (Isi Cap Faktur: "PAJAK PERTAMBAHAN NILAI TIDAK DIPUNGUT BERDASARKAN PP NOMOR 10 TAHUN 2012") 2 untuk Tempat Penimbunan Berikat (Isi Cap Faktur: "Pajak Pertambahan Nilai atau Pajak Pertambahan Nilai dan Pajak Penjualan atas Barang Mewah tidak dipungut") 3 untuk Hibah dan Bantuan Luar Negeri (Isi Cap Faktur: "PAJAK PERTAMBAHAN NILAI DAN PAJAK PENJUALAN ATAS BARANG MEWAH TIDAK DIPUNGUT") 4 untuk Avtur (Isi Cap Faktur: "PAJAK PERTAMBAHAN NILAI TIDAK DIPUNGUT SESUAI PP NOMOR 71 TAHUN 2012") 5 untuk Lainnya (Tidak ada Cap) 6 untuk Kontraktor Perjanjian Karya Pengusahaan Pertambangan Batubara Generasi I ( Isi Cap Faktur: "PPN dan/atau PPnBM tidak dipungut berdasarkan PMK No. 194/PMK.03/2012" ) Jika KD_JNS_TRANSAKSI = 08, diisi dengan angka : 1 untuk BKP dan JKP Tertentu (Isi Cap Faktur: "PPN DIBEBASKAN SESUAI PP NOMOR 146 TAHUN 2000 SEBAGAIMANA TELAH DIUBAH DENGAN PP NOMOR 38 TAHUN 2003") 2 untuk BKP Tertentu yang Bersifat Strategis (Isi Cap Faktur: "PPN DIBEBASKAN SESUAI PP NOMOR 12 TAHUN 2001 SEBAGAIMANA TELAH BEBERAPA KALI DIUBAH TERAKHIR DENGAN PP NOMOR 31 TAHUN 2007") 3 untuk Jasa Kebandarudaraan (Isi Cap Faktur: "PPN dibebaskan berdasarkan Peraturan Pemerintah Nomor 28 Tahun 2009") 4 untuk Lainnya (Tidak ada cap) |
| FG_UANG_MUKA | 0, jika pembayaran normal (tanpa uang muka/termin/pelunasan) 1, jika ada Uang Muka atau Termin 2, jika Pelunasan |
| UANG_MUKA_DPP | Nilai Uang Muka DPP (tanpa format). Jika tidak ada (kosong), diisi 0 |
| UANG_MUKA_PPN | Nilai Uang Muka PPN (tanpa format). Jika tidak ada (kosong), diisi 0 |
| UANG_MUKA_PPNBM | Nilai Uang Muka PPnBM (tanpa format). Jika tidak ada (kosong), diisi 0 |
| REFERENSI | Informasi tambahan yang diperlukan seperti Nomor Invoice/DO/PO, Kurs, Materai Lunas, dll. Referensi akan ditampilkan di Cetakan Faktur Pajak.Baris ke-2 untuk lawan transaksi (Bisa dihilangkan jika Referensi Lawan Transaksi sudah ada di database aplikasi) |
| LT | LT |
| NPWP | 15 digit NPWP Lawan Transaksi (tanpa format) dan hanya untuk lawan transaksi yang mempunyai NPWP |
| NAMA | Nama Lawan Transaksi |
| JALAN | Nama Jalan - Alamat Lawan Transaksi. Jika tidak ada (kosong), ketikkan tanda (-) |
| BLOK | Blok - Alamat Lawan Transaksi. Jika tidak ada (kosong), ketikkan tanda (-) |
| NOMOR | Nomor - Alamat Lawan Transaksi. Jika tidak ada (kosong), ketikkan tanda (-) |
| RT | RT - Alamat Lawan Transaksi. Jika tidak ada (kosong), diisi 0 |
| RW | RW - Alamat Lawan Transaksi. tidak ada (kosong), diisi 0 |
| KECAMATAN | Nama Kecamatan - Alamat Lawan Transaksi. Jika tidak ada, ketikkan tanda (-) |
| KELURAHAN | Nama Kelurahan - Alamat Lawan Transaksi. Jika tidak ada, ketikkan tanda (-) |
| KABUPATEN | Nama Kabupaten - Alamat Lawan Transaksi. Jika tidak ada, ketikkan tanda (-) |
| PROPINSI | Nama Propinsi - Alamat Lawan Transaksi. Jika tidak ada, ketikkan tanda (-) |
| KODE_POS | Kode Pos - Alamat Lawan Transaksi. tidak ada, ketikkan tanda (-) |
| NOMOR_TELEPON | Nomor Telepon Lawan Transaksi. Jika tidak ada, ketikkan tanda (-) |
| OF | OF |
| KODE_OBJEK | Kode Barang/Jasa. Jika tidak ada bisa dikosongkan |
| NAMA | Nama Barang/Jasa |
| HARGA_SATUAN | Harga Barang/Jasa. Harga bisa diisi pecahan/desimal. Harga tidak boleh diisi 0 |
| JUMLAH_BARANG | Jumlah barang. Jumlah barang bisa diisi pecahan/desimal. Jumlah barang tidak boleh diisi 0 |
| HARGA_TOTAL | Harga Total (Harga Barang/Jasa x Jumlah Barang).Untuk harga total bernilai pecahan/desimal, tidak dibulatkan |
| DISKON | Nilai diskon (tanpa format) |
| DPP | Nilai dasar pengenaan pajak (tanpa format). Untuk DPP bernilai pecahan/desimal, tidak dibulatkan |
| PPN | Nilai PPN (tanpa format). Untuk PPN bernilai pecahan/desimal, tidak dibulatkan |
| TARIF_PPNBM | Persentase tarif PPnBm |
| PPNBM | Nilai PPnBm (tanpa format). Untuk PPnBm bernilai pecahan/desimal, tidak dibulatkan |